为做好新能源与智能网联汽车学院(以下简称汽车学院)电子信息硕士研究生招生复试及录取工作,依据《三亚学院2026年硕士研究生招生复试录取工作办法》相关要求,结合学院实际,制定本实施细则。
一、基本原则
落实立德树人根本任务,以德为先,坚持科学选拔、公平公正的原则,将考生的思想品德考核作为复试的重要内容和录取的重要依据,全面考查,综合评价,确保生源质量。
二、组织管理
新能源与智能网联汽车学院研究生招生分委员会负责本学院电子信息专硕点新一代电子信息技术(含量子技术等)和控制工程两个领域硕士研究生复试的组织、协调和管理工作。学院成立复试专家小组负责研究并设计复试试题、面试考核内容及评分标准等,负责复试考核程序的具体实施,保障复试工作的保密性和严肃性,公正、科学地选拔人才。
三、复试
复试采取线下复试的方式,考生需到校参加复试各环节。复试采取差额方式,一志愿复试差额比例为1:1.2。调剂复试差额比例为1:4。考生进入复试的初试成绩基本要求是:普通类考生的初试成绩应达到B类地区的国家线;“退役大学生士兵计划”考生的初试成绩按照考生所报考专业的B类地区的国家线,总分下调22%,单科不设线,下调后的总分按照四舍五入的原则取整数。
(一)复试时间
一志愿考生复试时间为3月下旬。调剂志愿考生复试时间在“全国硕士研究生招生调剂服务系统”开通后根据实际需要分批次进行,一般为考生接到复试通知后3-5天内到校复试,调剂复试时间另行通知。
(二)资格审查
考生到校复试时需携带以下材料。
1.身份证原件及复印件。
2.准考证(可在“研招网”下载)。
3.学历、学位证书原件及复印件。
(1)应届本科毕业生提供学生证和《教育部学籍在线验证报告》。
(2)往届毕业生提供毕业证和学位证,或《教育部学历证书电子注册备案表》或《中国高等教育学历认证报告》。
(3)持境外学历、学位的考生,需提供教育部留学服务中心出具的认证报告。
(4)成人高校应届本科毕业生需提交有效学籍证明。
(5)同等学力考生需提供高职高专毕业证书或本科结业证书。
4.成绩单原件及复印件(需加盖学校教务部门公章)。非应届毕业生或已参加工作的考生可联系原就读学校教务部门打印成绩单或复印本人档案内成绩单并加盖档案管理部门公章。
成人高校应届本科毕业生需提交全部本科课程成绩单;同等学力考生提供专科成绩单。
5.《三亚学院研究生招生考试思想品德与政治考核表》原件。需考生所在单位签署考核意见并盖章。应届本科生由所在学校的院系学工部门作鉴定并盖章;已参加工作的考生由所在单位人事部门做鉴定并盖章;没有学习或工作单位的考生由档案所在部门或所在街道办(村委会)作鉴定并盖章。
6.报考“退役大学生士兵计划”的考生,需提供《入伍批准书》和《退出现役证》原件及复印件。无法提供原件的,可在本人档案内复印,并加盖档案管理部门公章。
7.符合加分政策的考生,须提供相关加分证明材料的原件及复印件。
对提供虚假材料或冒名顶替者,一经发现,取消其复试、录取资格,并按照相关规定严肃处理。
(三)复试流程
1.报到与资格审查。考生报到时提交资格审查材料,进行资格审查。资格审查合格后,考生签署《诚信考试责任书》。
2.抽签。考生通过抽签的方式,确定面试所在小组及面试时间。
3.笔试(30%)。
笔试科目为《单片机原理及应用》,考试方式为闭卷,考试时间120分钟,满分100分。参考书目:《单片机原理及应用-嵌入式技术基础(第2版)》,黄勤等著,清华大学出版社,2019年,ISBN:9787302508687。
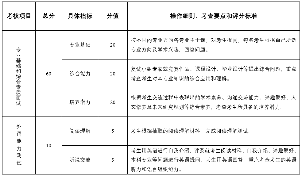
4.面试。包括专业基础和综合素质面试、外语能力测试、思想政治素质和品德考核。评分标准见附件。
(1)专业基础和综合素质面试(60%)
专业基础和综合素质面试采用问答形式。每名考生的面试时间不少于20分钟。
(2)外语能力测试(10%)
外语能力测试采取阅读理解加听说交流的形式。每名考生的阅读理解测试时间20分钟,听说交流测试时间不少于5分钟。
(3)思想政治素质和品德考核
思想政治素质和品德考核通过面试提问的方式进行。考核等级按“合格”和“不合格”区分,思想政治素质和品德考核实行一票否决制,考核不合格的考生不予录取。
5.加试。同等学力考生、以本科身份报考但无学士学位证的考生以及跨专业考生须加试。加试科目为《通信原理》、《自动控制》,考试方式为闭卷笔试,考试时间120分钟,满分100分,60分合格。参考书目:《通信原理》(第二版),鲍卫兵著,浙江大学出版社,2021年,ISBN:9787308047784;《自动控制原理(第四版)》,刘文定著,电子工业出版社,2018年,ISBN:9787121332487。加试成绩不合格者不予录取。
6.体检。拟录取考生需参加体检,体检不合格者不予录取。复试考生体检由学校统一组织,费用由学生自行承担,体检费用为100元/人。
体检在三亚学院北校区校医院进行。考生现场领取体检表,体检当日需空腹。
四、调剂
所有调剂考生(含报考“退役大学生士兵计划”与普通计划之间调剂的考生等)均须通过教育部“全国硕士生招生复试调剂服务系统”(网址:https://yz.chsi.com.cn/yztj)进行。
电子信息硕士(汽车学院)仅接受外语语种为英语的考生。电子信息硕士(汽车学院)接受与以下2个领域(新一代电子信息技术(含量子技术等)、控制工程)相同或相近的考生。同时也接受跨专业考生,但仅限于机械专硕和学硕的考生。
五、录取
录取工作坚持“择优录取、宁缺毋滥”的原则,综合考查考生初试和复试成绩、思想政治和品德情况、身心健康状况等择优确定拟录取名单。我校录取工作依法保护残疾考生的合法权益。
(一)总成绩计算
总成绩=初试成绩×60%+复试成绩×40%(保留小数点后两位)。加试成绩不计入总成绩,但加试不合格者不予录取。考生的初试成绩、复试成绩和总成绩均按百分制计算。
初试成绩折算为百分制=考生总成绩÷5
复试成绩=(专业课笔试×30%+专业基础和综合素质面试+外语能力测试)×思想政治素质和品德考核成绩
复试成绩满分为100分,其中专业课笔试满分为100分,按30%计入复试成绩,专业基础和综合素质面试满分为60分,外语能力测试满分为10分,思想政治素质和品德考核,合格取值为1,不合格取值为0。复试成绩保留小数点后两位。
“专业基础和综合素质面试”、“外语能力测试”考查要点和评分标准见附件。
(二)录取排序及特殊情况处理
录取工作按照考生总成绩从高到低排序,综合考查,全面衡量,择优录取。总成绩相同的情况下,按照复试成绩从高到低排序,择优录取。
六、信息公开与监督
(一)信息公开内容及渠道
学院按照学校招生工作有关规定,通过学院网站的研究生培养栏目(网址:http://ligong.sanyau.edu.cn)公开复试名单、复试成绩、拟录取名单等信息。
(二)监督举报及申诉方式
考生如对招生复试录取环节有异议,可在结果公布的3个工作日内,向新能源与智能网联汽车学院以邮件或电话的形式进行实名举报或申诉,举报或申诉时需本人提供有效身份证明,学院收到后将第一时间处理,并在3个工作日内予以答复。
申诉邮箱:xueyongding@sanyau.edu.cn
申诉电话:0898-88386781
附件:三亚学院电子信息专硕点(汽车学院)2026年硕士研究生复试(面试)评分标准

